江西中專升學網為江西初中升學考試民間信息交流平臺,本站主要為江西中考生提供中專、中職、技校的擇校、報考指導服務,權威信息請以江西省教育考試院和各中職招生院校官方信息為準。
江西中專升學網為江西初中升學考試民間信息交流平臺,本站主要為江西中考生提供中專、中職、技校的擇校、報考指導服務,權威信息請以江西省教育考試院和各中職招生院校官方信息為準。
江西中考為大家帶來2025年江西中考語文試卷及參考答案的詳細講解,希望能幫助大家順利備考哦。預祝大家考試成功哦。

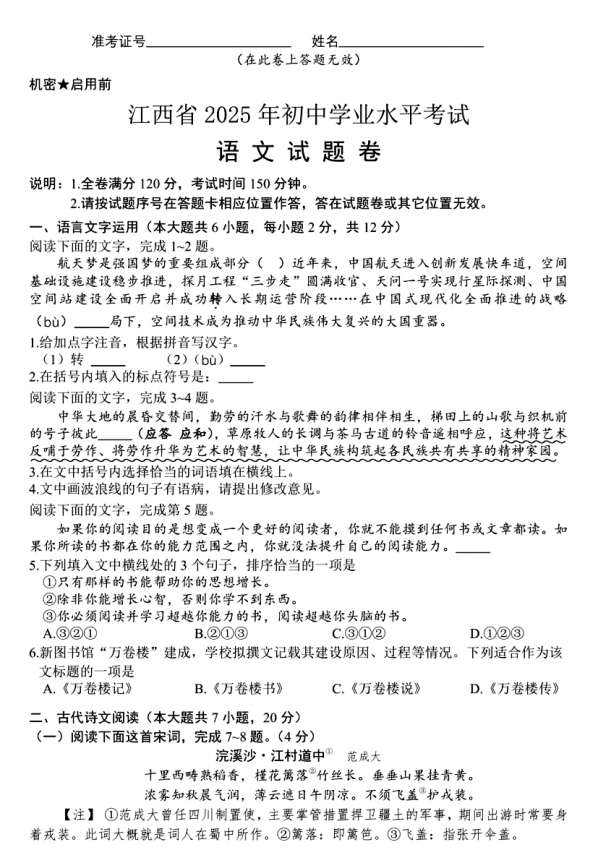
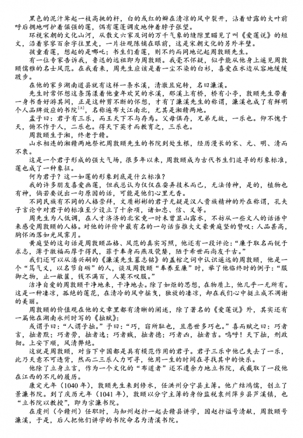
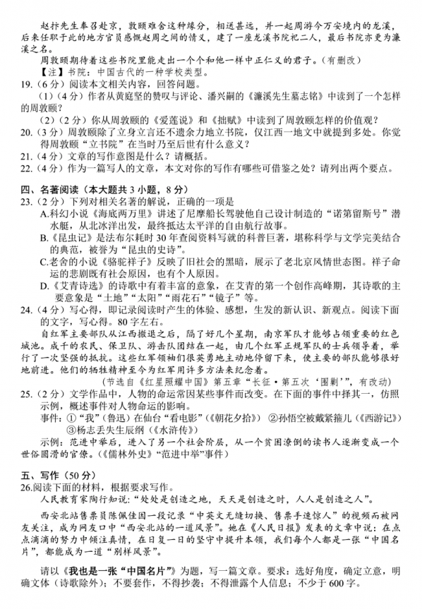
2025年江西中考語文試卷及參考答案








以上就是有關2025年江西中考語文試卷及參考答案的內容。更多江西中職中專技工招生信息、江西中職學校,江西職高學校,敬請關注江西中職中專網,也可以點擊【預約中職院校】提前看校,快人一步!
本文標題:2025年江西中考語文試卷及參考答案@中考生,快來測一測適合報考的學校吧!
根據???估分情況,測算錄取概率,提供針對性的升學方案...我是:
考生情況:
填寫信息,獲取結果:
免責聲明
掃一掃添加企業微信
與江西中專升學專業老師, 一對一咨詢,在線實時為你解答疑問!