江西中專升學網為江西初中升學考試民間信息交流平臺,本站主要為江西中考生提供中專、中職、技校的擇校、報考指導服務,權威信息請以江西省教育考試院和各中職招生院校官方信息為準。
江西中專升學網為江西初中升學考試民間信息交流平臺,本站主要為江西中考生提供中專、中職、技校的擇校、報考指導服務,權威信息請以江西省教育考試院和各中職招生院校官方信息為準。
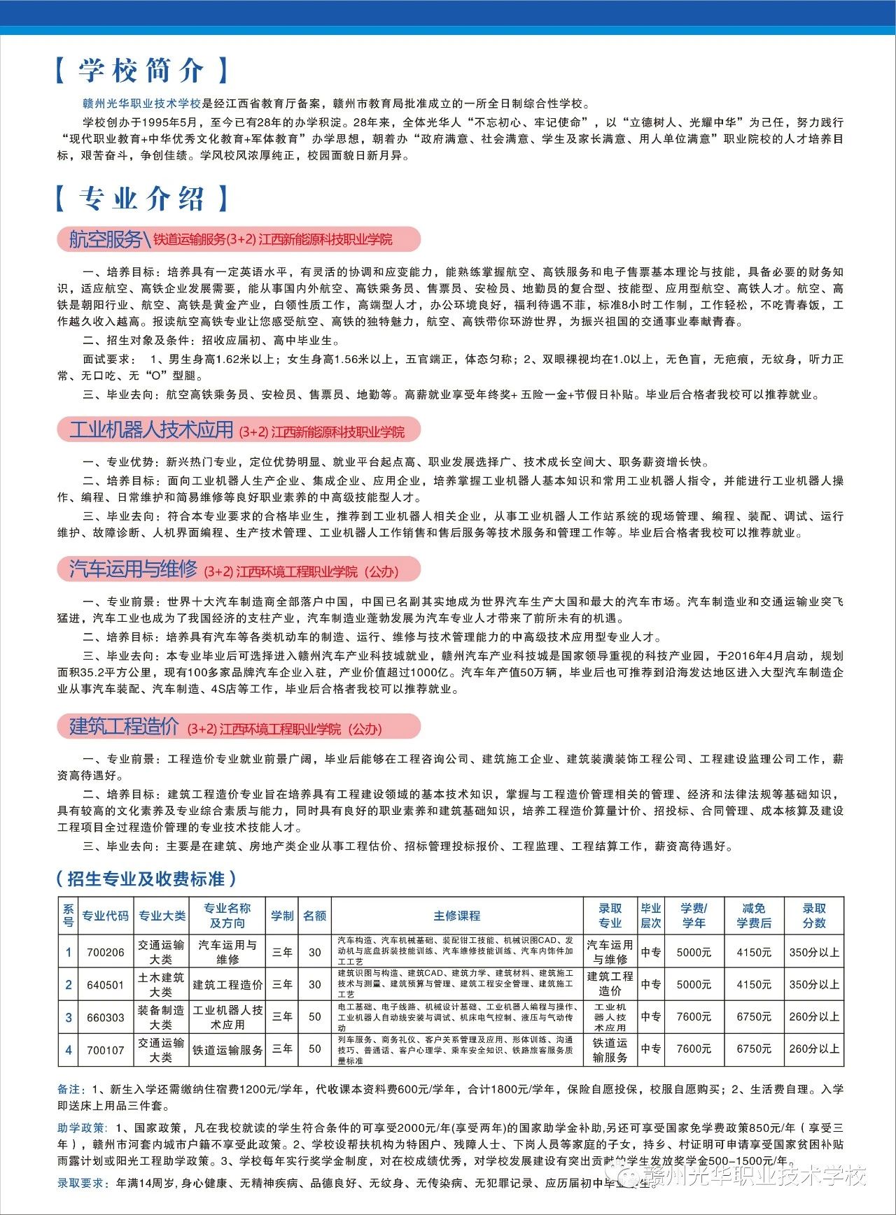
贛州光華職業技術學校2023中高職一體化長學制(3+2)招生簡章!江西中職報名網為同學們整理了贛州光華職業技術學校的招生信息,對該校有意向的小伙伴可以看看!希望對大家能有所幫助吧。



以上就是“贛州光華職業技術學校2023中高職一體化長學制(3+2)招生簡章”的全部內容,中職中專生如想了解更多關于江西技校報名、招生簡章、招生計劃、招生專業、中專技校、政策公告及招生問答等內容,敬請關注江西中職招生網!
文章來源于:https://mp.weixin.qq.com/s/HpVUrRtEnI_c1_F4sxidwg,(如有侵權,請聯系我們刪除,聯系方式:swhzw@vip.qq.com)
本文標題:贛州光華職業技術學校2023中高職一體化長學制(3+2)招生簡章@中考生,快來測一測適合報考的學校吧!
根據模考/估分情況,測算錄取概率,提供針對性的升學方案...我是:
考生情況:
填寫信息,獲取結果:
免責聲明
掃一掃添加企業微信
與江西中專升學專業老師, 一對一咨詢,在線實時為你解答疑問!