江西中專升學網為江西初中升學考試民間信息交流平臺,本站主要為江西中考生提供中專、中職、技校的擇校、報考指導服務,權威信息請以江西省教育考試院和各中職招生院校官方信息為準。
江西中專升學網為江西初中升學考試民間信息交流平臺,本站主要為江西中考生提供中專、中職、技校的擇校、報考指導服務,權威信息請以江西省教育考試院和各中職招生院校官方信息為準。
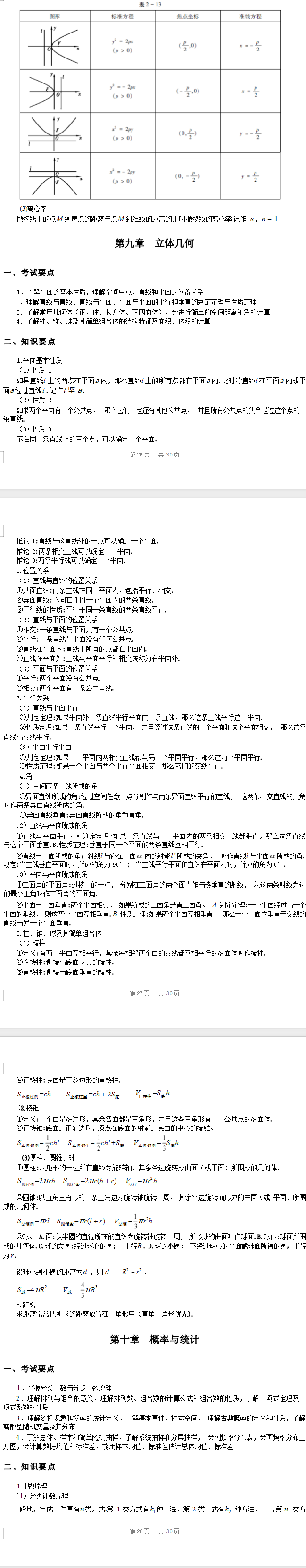
江西中職網為同學們整理了2023年江西省三校生對口升學考試說明-數學科目!的相關內容,希望對大家報名報考能有所幫助吧。

2023年江西省三校生對口升學考試說明-數學科目!











以上就是“2023年江西省三校生對口升學考試說明-數學科目!”的全部內容,中職中專生如想了解更多關于江西技校報名、招生簡章、招生計劃、招生專業、中專技校、政策公告及招生問答等內容,敬請關注江西中職報名網!關注【江西傳愛升學吧】還可以獲取更多中專中職升學資訊哦。
+
文章來源于:http://www.jxeea.cn/art/2023/3/23/art_26670_4398977.html?eqid=dda58f120006237900000006642e54fd,(如有侵權,請聯系我們刪除,聯系方式:swhzw@vip.qq.com)
本文標題:2023年江西省三校生對口升學考試說明-數學科目!@中考生,快來測一測適合報考的學校吧!
根據???估分情況,測算錄取概率,提供針對性的升學方案...我是:
考生情況:
填寫信息,獲取結果:
免責聲明
掃一掃添加企業微信
與江西中專升學專業老師, 一對一咨詢,在線實時為你解答疑問!